公司首页

新闻动态

您现在的位置: 公司首页 > 新闻动态 > 正文

新闻动态

公司劳动与社会保障系研究成果获民政部政策理论研究一等奖

发布时间:2023-01-12

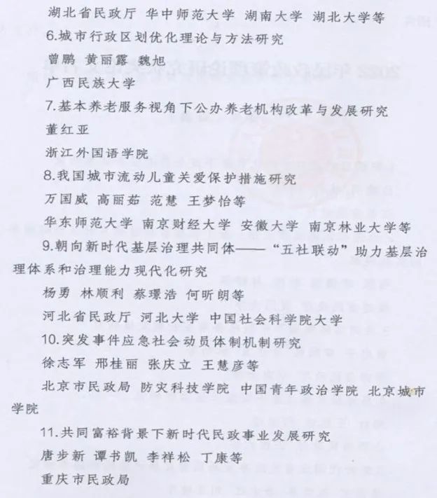
近日,民政部发布《关于2022年民政政策理论研究获奖情况的通报》,由成都市民政局委托,公司劳动与社会保障系张浩淼教授研究团队完成的政策报告《共同富裕背景下分层分类社会救助体系建设研究》荣获民政政策理论研究一等奖,此次获奖扩大了公司的社会影响力,也为做好新时代民政政策与社会救助工作贡献了智力支持和理论支撑。

据悉,本年度全国民政系统和高校科研机构共提交各类论文2118篇。经专家严格评审,共评出一等奖39篇、二等奖129篇、三等奖163篇。

图片
图片
图片


来源:劳动与社会保障系

撰稿:谭洪

排版:朱卓婷

审稿:张浩淼


领导邮箱

书记信箱地址:wb@scu.edu.cn

经理信箱地址:xia6677@163.com

提示:请将您的宝贵意见或建议用常用邮箱发送。

英国上市公司365“萃文智服”二维码

提示:请点击或者扫描二维码咨询。